Καλώς ορίσατε στο
dotNETZone.gr
-
Σύνδεση
|
Εγγραφή
|
Βοήθεια
σε
Συλλογή για Δημοσιεύσεις
(όλο το δικτυακό τόπο)
Αρχική σελίδα
Ιστολόγια
Συζητήσεις
Εκθέσεις Φωτογραφιών
Αρχειοθήκες
Συλλογή για Δημοσιεύσεις
»
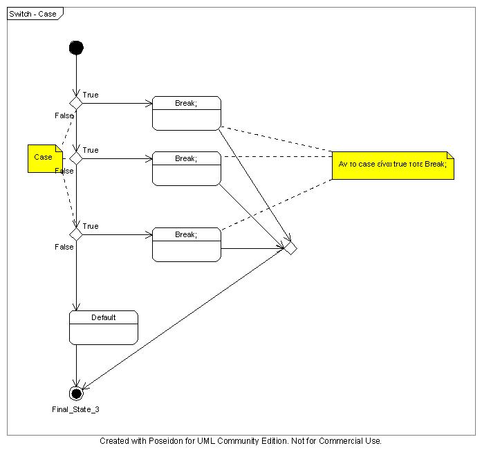
case
Σελίδα 25 από 82 (82 εγγραφές)
« Πρώτη
...
<
23
24
25
26
27
>
...
Τελευταία »
case
Πρωτότυπο φωτογραφίας
Σχόλια φωτογραφίας
No comments
Για την Έκθεση
Σχετικά
RSS 2.0
Στατιστικά
Αποστολή από:
tommaσ
Εμφανίσεις: 1853
Σχόλια: 0
Αξιολογήσεις: 0 ψήφοι
Αξιολόγηση:
Εναλλακτικά μεγέθη
Μικρογραφίες
(92 x 87)
Μικρές
(148 x 140)
Μεσαίες
(395 x 375)
Μεγάλες
(316 x 300)
Αρχικό μέγεθος
(697 x 661)