Καλώς ορίσατε στο dotNETZone.gr - Σύνδεση | Εγγραφή | Βοήθεια

 

Αρχική σελίδα Ιστολόγια Συζητήσεις Εκθέσεις Φωτογραφιών Αρχειοθήκες

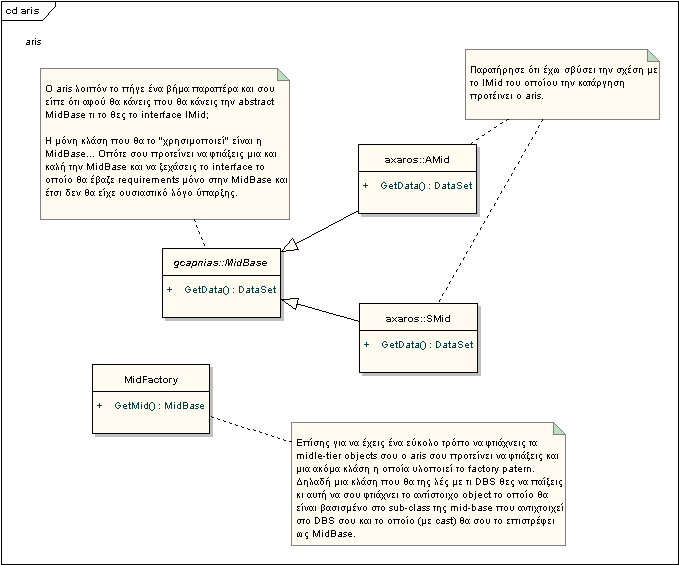
Managed Code » .NET Framework » Απ: Interface programming - 3

Σελίδα 9 από 11 (11 εγγραφές)  « Πρώτη ... < 7 8 9 10 11 >
 
Managed Code » .NET Framework » Απ: Interface programming - 3
View Sizes View Details
    Δεν υπάρχουν διαθέσιμα δεδομένα EXIF

Comments

No comments
(απαιτούμενο)
(προαιρετικό)
(απαιτούμενο)
Καταχώρηση

Άλμπουμ

Avatar Square

Εικόνες που χρησιμοποιώ σε posts στο blog μου.

2 φωτογραφίες συνολικά
Τελευταία ανανέωση στις 16/8/2005

Για την Έκθεση

Managed Code » .NET Framework » Απ: Interface programming - 2

11 φωτογραφίες συνολικά
Τελευταία ανανέωση στις 21/2/2007

Στατιστικά

Αποστολή από: rousso
Εμφανίσεις: 1812
Σχόλια: 0
Αξιολογήσεις: 0 ψήφοι
Αξιολόγηση

Για την Έκθεση

Με χρήση του Community Server (Commercial Edition), από την Telligent Systems